Ultra-Low-Power Boost Converters Facilitate Energy Harvesting

Av Ashok Bindra

Bidrag fra Electronic Products


From security to industrial control, wireless sensors are being deployed in a variety of applications because they can be easily powered by batteries. That’s the good news. The bad news is that these batteries must be regularly replaced in the field, which turns out to be a costly and clumsy maintenance project. Consequently, a more practical and effective wireless power solution is to harvest energy from ambient energy sources such as light, heat differentials, piezoelectric devices, transmitted RF signals, or any other source that can produce electrical power through a transducer.

Unfortunately, power generated by these energy sources is very low, including voltage. What’s more, they are erratic (e.g., at night there is no sunshine and no solar energy). Hence, to fully exploit them requires ultra-low-power boost converters that can provide the necessary step-up conversion required to generate useable power from a variety of energy sources, as well as regulate the boosted output voltage.

To turn these energy sources into useful power sources, manufacturers like Linear Technology and Texas Instruments, among others, have crafted ultra-low-power boost DC/DC converters that can generate sufficient voltage and power to drive an array of wireless sensors and transmitters.

Energy-harvesting solutions

Linear Technology has released a wide range of ultra-low-power boost converter modules for harvesting energy from piezoelectric and photovoltaic sources to thermoelectric generators (TEGs). They include step-up DC/DC converters such as LTC3108/3109 and LTC3105. In addition, the supplier has also readied a complete energy-harvesting solution LTC3588-1, which is optimized for high-output impedance energy sources, such as piezoelectric transducers.

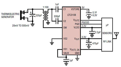
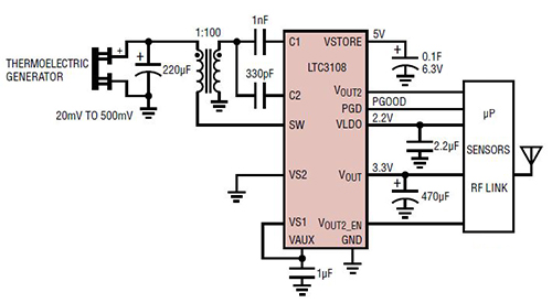
While LTC3108’s step-up topology operates from input voltages as low as 20 mV, LTC3105’s high-efficiency boost structure is tailored to operate from input voltages as low as 225 mV. As shown in Figure 1 below, the SSOP- or QFN-packaged LTC3108 provides a complete power management solution for wireless sensing and data acquisition using a small step-up transformer. The boost converter’s main output VOUT is programmed to deliver one of four regulated output voltages, using the voltage-select pins VS1 and VS2, to power a transmitter or sensor (Table 1).

VS2 VS1 VOUT
GND GND 2.35 V
GND VAUX 3.3 V
VAUX GND 4.1 V
VAUX VAUX 5 V

Table 1: LTC3108’s regulated output voltages using select pins VS1 and VS2.

Diagram of Linear’s LTC3108

Figure 1: Linear’s LTC3108 uses a compact step-up transformer to provide a complete power management solution for wireless sensing and data acquisition applications.

Additionally, the LTC3108 also provides a low-current, low-dropout (LDO) linear regulator to provide a regulated 2.2 VDC output for powering low-power processors or other low-power ICs. The boost converter’s power-good indicator signals that the main output voltage is within regulation, and a storage capacitor provides power when the input voltage source is unavailable. Extremely-low-quiescent current and high-efficiency design ensures the fastest possible charge times of the output-reservoir capacitor.

The step-up transformer turns ratio will determine how low the input voltage can be for the converter to start. Using a 1:100 ratio can yield start-up voltages as low as 20 mV. Other factors that affect performance are the DC resistance of the transformer windings and the inductance of the windings. Higher DC resistance will result in lower efficiency. In fact, the product data sheet provides guidance in selecting the external passive components to complete the step-up DC/DC power solution using LTC3108.

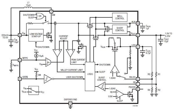
Similarly, LTC3105 operates over an extremely-wide input range of 225 mV to 5 V, making it suitable for harvesting energy from high-impedance alternative-power sources, including photovoltaic cells, thermoelectric generators (TEGs), and fuel cells. The step-up converter’s internal 400 mA synchronous switches maximize efficiency while its Burst Mode operation offers quiescent current of only 24 μA, thereby optimizing converter efficiency over all operating conditions. Furthermore, a user-programmable maximum-power-point controller (MPPC) set point maximizes the energy that can be extracted from any power source (Figure 2).

Diagram of Linear Technology DC/DC converter LTC3105

Figure 2: Step-up DC/DC converter LTC3105’s integrated maximum-power-point controller (MPPC) enables operation from low-voltage, high-impedance power sources such as photovoltaic cells, thermoelectric generators (TEGs), and fuel cells.

Tailored for wireless sensors and data acquisition applications, LTC3105 offers an auxiliary 6 mA 2.2 VDC LDO for external microcontrollers and sensors while the main output voltage is charging. Once fully charged, the main output can deliver voltages as high as 5.25 VDC with up to 100 mA output current. The product data sheet shows that LTC3105 can regulate output voltage even when input voltage is greater than or equal to output voltage, offering further design flexibility. In shut-down mode, the quiescent current further drops to 10 μA.

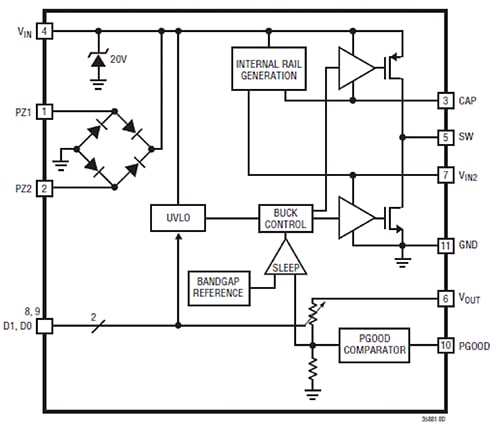
For those who prefer a complete, optimized energy-harvesting solution for high-output impedance energy sources, such as piezoelectric transducers, Linear Technology offers LTC3588-1, which integrates a low-loss full-wave bridge rectifier with a high-efficiency buck converter on-chip (Figure 3). According to the supplier, an ultra-low-quiescent current undervoltage lockout (UVLO) mode with a wide-hysteresis window allows charge to accumulate on an input capacitor until the buck converter can efficiently transfer a portion of the stored charge to the output. In regulation mode, the LTC3588-1 enters a sleep state in which both input and output quiescent currents are minimal. The buck converter turns on and off as needed to maintain regulation. Also, the energy-harvesting supply’s four DC output voltages, 1.8 V, 2.5 V, 3.3 V, and 3.6 V, are pin selectable with up to 100 mA of continuous output current.

Diagram of Linear’s LTC3588-1

Figure 3: Linear’s LTC3588-1 integrates a low-loss full-wave bridge rectifier with a high- efficiency buck converter to form a complete energy-harvesting solution for high-output impedance energy sources such as piezoelectric transducers.

Boosting low power

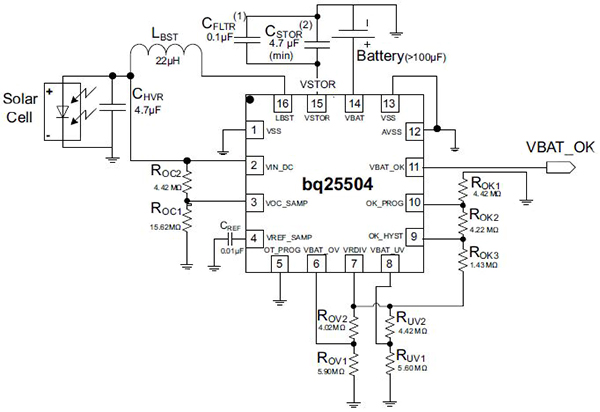
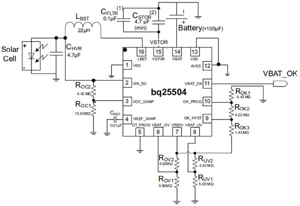
Another supplier in this arena, Texas Instruments, offers its BQ25504 boost converter specifically designed to efficiently acquire and manage μW to mW of power generated from a variety of DC sources, such as solar cells or TEGs. Designed for systems such as wireless-sensor networks, BQ25504 requires only microwatts of power to begin operation. Once started, the boost converter/charger can effectively extract power from low-voltage output harvesters such as TEGs or single-/dual-cell solar panels. The data sheet suggests that the boost converter can be started with input voltage VIN as low as 330 mV. Once started, it can continue to harvest energy from the DC source down to 80 mV. For optimal transfer of power into the device, BQ25504 implements a programmable maximum-power-point-tracking sampling network. Sampling the open circuit voltage (VIN_DC) is programmed using external resistors, and held with an external capacitor CREF, as shown in Figure 4.

Diagram of TI’s ultra-low-power boost converter BQ25504

Figure 4: Typical energy-harvesting circuit from solar cells using TI’s ultra-low-power boost converter BQ25504.

In essence, BQ25504 is an efficient synchronous boost converter/charger with ultra-low-quiescent current requirement. Its switching regulator architecture maximizes efficiency while minimizing start-up and operation power. Plus, it uses pulse frequency modulation (PFM) technique to maintain efficiency, even under light-load conditions. In addition, BQ25504 also implements battery protection features so that either rechargeable batteries or capacitors can be used as energy-storage elements.

In summary, suppliers like Linear Technology and Texas Instruments have developed ultra-low- power boost converters that are facilitating the creation of energy-harvesting solutions to drive a variety of wireless sensors deployed in applications ranging from factory automation to data collection from a remote site. For more information on the products discussed in this article, use the links provided to access product pages on the DigiKey website.

Disclaimer: The opinions, beliefs, and viewpoints expressed by the various authors and/or forum participants on this website do not necessarily reflect the opinions, beliefs, and viewpoints of DigiKey or official policies of DigiKey.

Om skribenten

Ashok Bindra

Om denne utgiveren

Electronic Products

Electronic Products magazine and ElectronicProducts.com serves engineers and engineering managers responsible for designing electronic equipment and systems.